山东省2025年冬季普通高中学业水平合格考试将于2025年12月27日—31日进行,现就考试报名等相关事项公告如下:
一、考试科目和时间

2021级、2022级、2023级考生可报考11个科目,2024级考生仅可报考数学、外语、语文、物理、思想政治、生物、地理、历史、化学9个科目。已合格科目无需报考。
二、报考资格
(一)普通高中学生。
尚有未合格科目的2021级、2022级、2023级、2024级普通高中学生。
(二)社会人员。
社会人员参加考试必须先取得考籍,考籍有效期5年。没有考籍的须在10月17日—28日完成考籍申请。申请程序为:登录山东省基础教育管理信息化平台(http://sdbe.sdei.edu.cn/tdxl)进行网上注册;注册完成后,本人于工作日持户口本、身份证等有效证件,到户籍地或居住地县(市、区)教育行政部门考籍管理机构进行现场确认。未经现场确认的,不能取得考籍,不能报考本次考试。之前已经取得考籍且在有效期内的,无需再次申请考籍。
三、报名和缴费
(一)报名方式。
考生须于10月30日—11月6日(每天9:00—17:00)登录报名系统(https://xysp.sdzk.cn)进行信息核对,信息核对无误后直接进行网上选科缴费。缴费成功方视为报名成功,否则视为未完成报名,不能参加本次考试。选考小语种的考生,若选考科目所示列表中没有要选报的外语语种,请联系学校管理员进行设置。
(二)注意事项。
首次登录系统均须注册手机号码,获取短信验证码,按系统要求设置登录密码;考生应妥善保存本人的短信验证码和登录密码,本次考试每次登录报名系统时均须使用;因考生个人泄露信息或由他人代报名影响考试的,后果由考生本人承担。
考生须对考籍号、姓名、性别、身份证号、照片等信息逐一进行认真核对。如果在注册手机号码时,输入考籍号和身份证号后提示信息有误,或者在核对基本信息时,发现考籍信息中存在错误,考生要及时联系所在学校,由学校学籍管理员登录山东省基础教育管理信息化平台进行核查或修改。未核对、修改致使照片、身份证号等考籍信息不全或不正确的考生,不允许参加考试。
(三)收费标准。
按照相关规定,报名考试费标准为每人每科次16元。
四、残疾考生申请合理便利
残疾考生申请合理便利(含听力免试),参照教育部、中国残联等有关文件执行。考生个人须于报名结束(11月6日)前向学校(社会考生向县级教育招生考试机构)提出书面申请,申请内容包括:本人基本信息、残疾情况、所申请的合理便利等,同时提供本人第二代及以上残疾人证、有效居民身份证的原件及复印件,以便有关单位进行审核。
之前考试已经按流程申请过合理便利或外语听力免试的考生,在考籍有效期内无需重复申请,但须在规定时间内报学校(社会考生报县级教育招生考试机构),由学校(县级教育招生考试机构)逐级向省教育招生考试院报备。
五、准考证打印
考前(12月19日—25日)每天9:00—17:00、考前一天至考试结束(12月26日—31日)每天7:00—20:00,考生可登录报名系统(https://xysp.sdzk.cn)打印准考证。
六、成绩发布与复核
(一)发布时间。
2026年2月发布成绩,具体时间另行通知。
(二)发布方式。
1.短信推送:以短信方式推送本次考试成绩信息至考生注册的手机号码。
2.系统查询:山东省教育招生考试院网站成绩查询系统(https://cx.sdzk.cn)、“爱山东”APP。
考生可在成绩发布时间内自行登录查询。
(三)成绩复核。
考生如对本人考试成绩有异议,应在成绩正式发布次日起2个自然日内,由本人携带居民身份证和准考证到参加考试地县(市、区)教育招生考试机构提出成绩复核申请,逾期不予受理。
七、其他事项
请考生考前务必关注山东省教育招生考试院官方网站,登录查阅《致山东省2025年冬季普通高中学业水平合格考试考生的一封信》等信息,了解考试相关要求,做好考前准备。
附件:
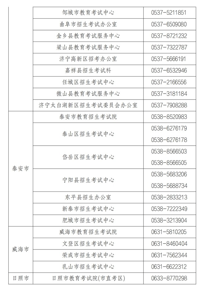
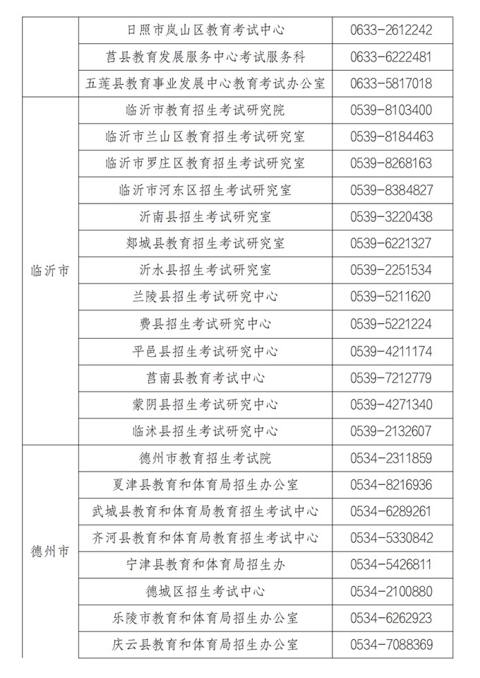
各市、县(市、区)教育招生考试机构咨询电话








山东省教育招生考试院
2025年10月10日